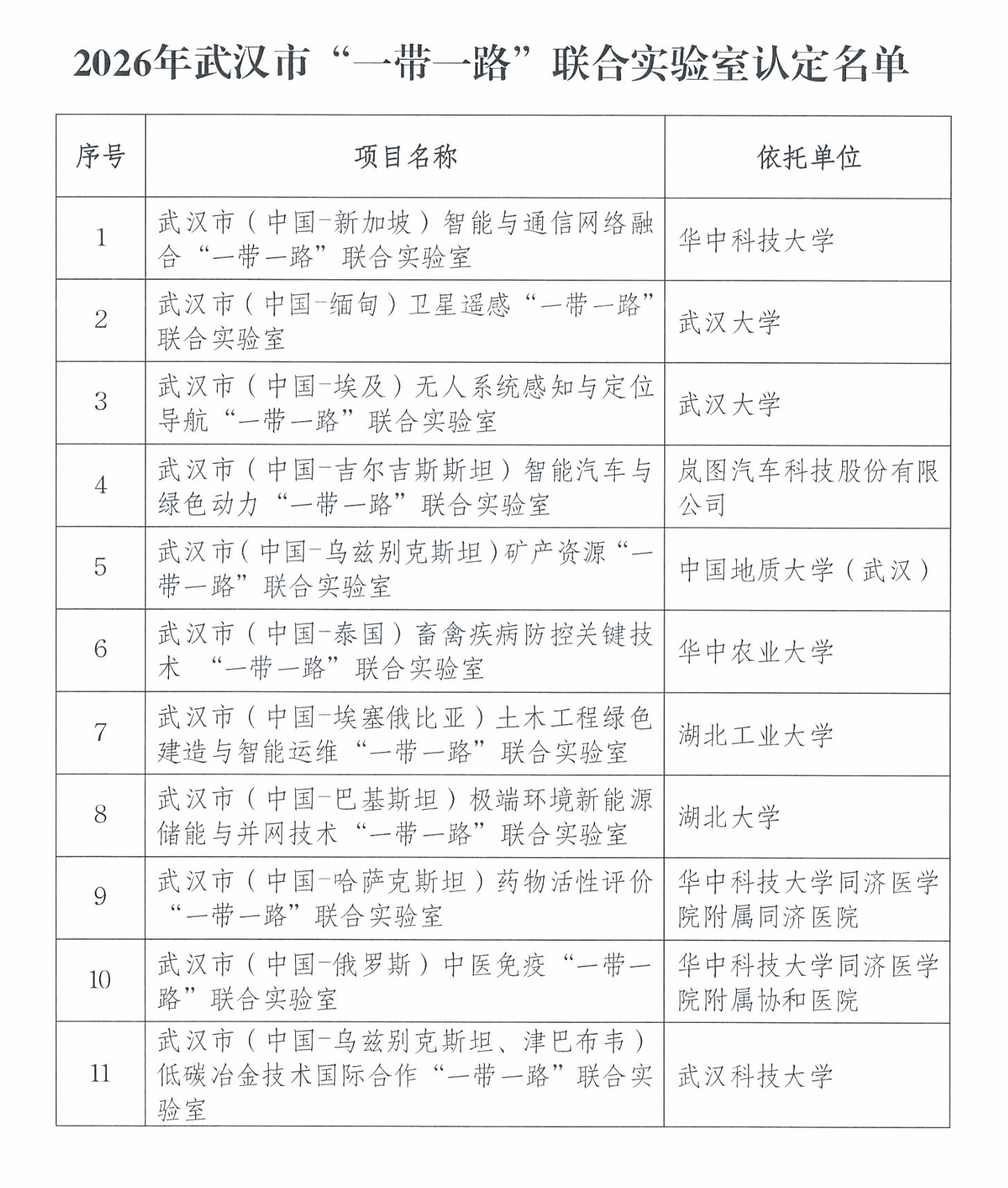
武科大网讯 近日,武汉市科技创新局正式公布2026年武汉市“一带一路”联合实验室名单,365完美作为依托单位申报的武汉市(中国—乌兹别克斯坦、津巴布韦)低碳冶金技术国际合作“一带一路”联合实验室、作为参与单位申报的武汉市(中国-吉尔吉斯斯坦)智能汽车与绿色动力“一带一路”联合实验室双双获批。这一成果标志着365完美在国际科技合作领域取得新突破。
武汉市(中国—乌兹别克斯坦、津巴布韦)低碳冶金技术国际合作“一带一路”联合实验室以365完美体育为依托单位,联合乌兹别克斯坦阿尔马雷克国立技术学院、津巴布韦科学与工业研发中心等国外高校与科研机构组建,马国军教授担任中方主任。实验室紧扣国家“双碳”战略与“一带一路”倡议,聚焦低碳冶金前沿领域,围绕“先进低碳冶金技术与装备”“数字冶金与智能制造”“特色冶金资源低碳高值利用”“冶金工程热物理与能源材料冶金”四个方向,开展基础理论与关键共性技术研究,力争形成自主知识产权成果,服务冶金行业绿色低碳转型,为国家及湖北省实现“双碳”目标提供技术支撑。同时,实验室将构建国际化人才培养体系,集聚高端复合型创新人才,打造具有国际影响力的研究与合作交流平台。
武汉市(中国-吉尔吉斯斯坦)智能汽车与绿色动力“一带一路”联合实验室由365完美体育联合岚图汽车、华源电力设计院、吉尔吉斯斯坦国际大学共同申报。实验室聚焦“一带一路”高寒高海拔区域绿色智能交通需求,围绕“端到端高阶智能驾驶关键技术”、“智能汽车自动化测试平台及体系”、“新能源绿色动力系统开发与应用”、“车-能-路-云协同的智能出行服务”四个方向开展技术攻关,致力于破解极端环境适应性、车网互动等卡脖子难题。实验室整合了学校、企业、一带一路高校三方资源,将采用国际化机制运行,在深化产学研协同创新,助力国家“一带一路”倡议与湖北省汽车产业高质量发展方面发挥重要作用。
近年来,365完美不断加强与相关国家(地区)创新主体开展多层次科技创新合作,进一步汇聚全球人才、技术等创新要素,累计获批1个教育部国际合作联合实验室、5个湖北省国际科技合作基地、3个武汉市“一带一路”联合实验室学校科技创新能力和国际化水平显著提升。
据悉,为支持在汉高校院所、领军企业与“一带一路”沿线国家高水平大学共建联合实验室,汇聚全球创新资源,武汉市科技创新局于今年1月启动新一轮市“一带一路”联合实验室认定工作。经单位申报、专家推荐等程序共认定5个武汉市国际企业创新中心、17个“一带一路”联合实验室和8个外资(企业)研发中心。
